7 年
手机商铺
入驻年限:7 年
张楠
北京 大兴区
实验室仪器 / 设备、试剂、技术服务、细胞库 / 细胞培养、抗体、ELISA 试剂盒、耗材
生产厂商 科研机构
公司新闻/正文
1084 人阅读发布时间:2021-08-17 15:42

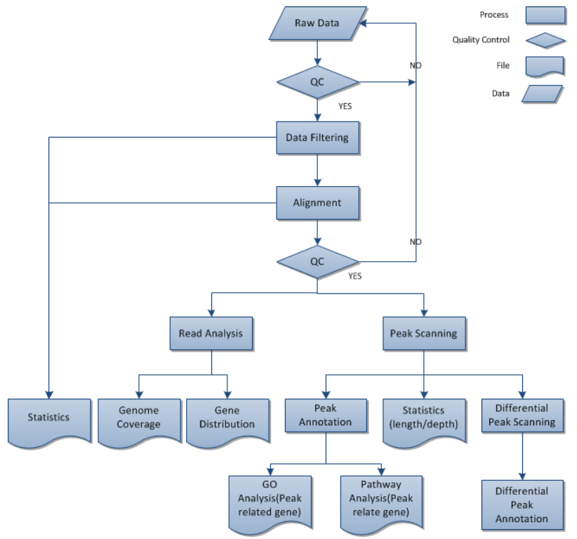
染色质免疫共沉淀(ChromatinImmunopreciption,ChIP)是研究蛋白质-DNA相互作用的经典实验方法,ChIP与高通量测序的结合(ChIP-Seq)可以在全基因组范围内对蛋白质结合位点进行高效而准确地筛选与鉴定,广泛应用于组蛋白修饰、转录因子调控等相关领域的研究。

擎科生物在ChIP实验和高通量测序方面经验丰富,可为您提供从样品制备、文库构建、上机测序到数据分析的一站式技术服务。








图1 peak基因功能元件分布示意图

图2 peak基因GO富集示意图

图3 信号通路图


样品保存:细胞样品或新鲜组织块(切成5-10 mg的小块),-80℃保存,样品保存期间避免反复冻融,DNA可短期-20℃保存。
样品运输:干冰运输。

Q1:哪些因素会影响ChIP-Seq的结果?
A1:抗体的质量与特异性、需要富集的目标区域在基因组上的比例、ChIP的实验操作、DNA片段长度范围等都会影响ChIP-Seq的结果。
Q2:哪些物种可以做ChIP-Seq?
A2:物种为2倍体,基因拼接至染色体水平(NCBI),注释完整(GTF文件)即可。
Q3:如果将细胞系或组织样品送来进行富集实验,需要提供哪些信息?
A3:需要先对抗体进行评估,提供抗体信息:抗体公司(要求 ChIP 级抗体),货号,产品说明书,同时提供目标蛋白的WB实验结果。

参考文献:
[1] Kharchenko PV, Tolstorukov MY, Park PJ. Design and analysis of ChIP-seq experiments for DNA- binding proteins. Nature Biotechnology, 2008, 26: 1351-1359
[2] Kidder B L, Hu G, Zhao K. ChIP-Seq: technical considerations for obtaining high-quality data[J]. Nature immunology, 2011, 12(10): 918-922
[3] Ji HK, Ma WX, Johnson DS, et al. An integrated software system for analyzing ChIP-chip and ChIP-seq data. Nature Biotechnology, 2008, 26: 1293-1300